关于组织参加第七届广西高校大学生“铭记抗战烽火 传承抗战精神”朗诵大赛活动的通知

来源:图书馆综合办公室 责编: 陈智滨 作者: 张新玲 发布时间:2025-09-12 浏览量:1264

各位读者:
为传承伟大抗战精神,弘扬爱国主义情怀,通过朗诵抗战英雄故事、战地家书及抗战地标背后的烽火往事等红色作品,让北艺学子在诵读中赓续红色血脉,以青春之我续写民族复兴的璀璨华章,现组织我校学生参加由广西高等教育学会图书馆专业委员会举办的第七届广西高校大学生“铭记抗战烽火传承抗战精神” 朗诵大赛。现将有关事项通知如下:
本次朗诵大赛具体内容附后,希望同学们踊跃报名,仔细阅读附件中的参赛要求和评选标准。请大家扫码按提示提交作品!
 
图书馆联系人:张老师,18507798599。
 
北海艺术设计学院图书馆
2025年9月12日
 
附:

各高校图书馆:
2025年是中国人民抗日战争暨世界反法西斯战争胜利80  周年。这是中华民族捍卫尊严的伟大史诗,是世界正义力量团 结抗争的历史丰碑。为传承伟大抗战精神,弘扬爱国主义情怀, 通过朗诵抗战英雄故事、战地家书及抗战地标背后的烽火往事 等红色作品,让琅琅书声化作跨越时空的精神对话,让青年学 子在诵读中赓续红色血脉,以青春之我续写民族复兴的璀璨华 章,广西高等教育学会图书馆专业委员会特举办第七届广西高 校大学生“铭记抗战烽火传承抗战精神”朗诵大赛,现将有 关事项通知如下:
一 、组织机构
主办单位:广西高等教育学会图书馆专业委员会
承办单位:南宁师范大学图书馆
协办单位:武汉鼎森电子科技有限公司(博看)
二、活动主题
铭记抗战烽火传承抗战精神
三 、活动时间
2025年9月- 11月
四 、参与对象
全区高校大学生
五 、参赛内容及要求
(一)朗诵内容。作品需符合社会主义核心价值观,主题 健康向上,并兼具思想性、文化性、艺术性。可自行选择符合 主题的优秀经典诗歌、散文、文学作品章节等进行朗诵,文体 不限。
(二)朗诵要求。使用普通话朗诵,时长严格控制在3—5 分钟内。
(三)朗诵形式。参赛采用单人或组合的朗诵形式。每位 或每个组合限提交1个参赛作品(选手不得同时以个人和组合 两种身份参与比赛,需选择其中一种形式进行参赛)。组合参 赛计1个奖项,人数不得超过3人(报名时需完整提交每位团队 成员的姓名信息)。
(四)参赛要求。参赛作品严禁他人代录,且参赛作品未曾在区、 市级其他诵读、朗诵、展演等活动中获奖(针对本届大赛所评选出的 参赛作品除外),一经发现违规,取消参赛资格。
六 、参赛作品报送
1.博看朗读小程序报送:可用手机通过各参赛馆微信公众 号中博看朗读小程序或直接扫码进入博看朗读小程序完成参  赛作品的录制,录制完成后通过朗读小程序朗诵大赛专题页面 报名并上传参赛作品。
2.PC 端报送:选手通过各单位图书馆官网进入朗诵大赛专 题页面上传录制好的参赛作品报送。
七、赛程安排
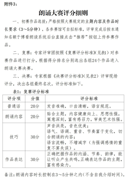
( 一 )初赛
1.作品征集:9月16日至10月9日
作品征集期间博看网开启大赛报名通道、开通朗读系统后  台,便于各参赛馆在征集期间陆续有效地组织和开展作品评选。
2.选拔推荐:10月10日至10月15日
各参赛馆自行组织校内选拔赛,按参赛作品3%的比例(四 舍五入,不足1人的推荐1人)选出作品进入复赛。各组推荐参 加复赛的总人数控制在120人以内,超额按照各馆参赛人数的 占比进行适当调整。
参赛馆于既定时间前通过博看朗读系统后台直接点击“推  荐”按钮完成推荐作品的报送,并同步提交《复赛作品信息表》 发至主办方指定活动邮箱。
( 二 ) 复 赛:10月16日至10月26日
1.网络投票:10月21日至10月24日
开通网络投票平台为优秀作品投票。
2.专家评审:10月16日至10月26日
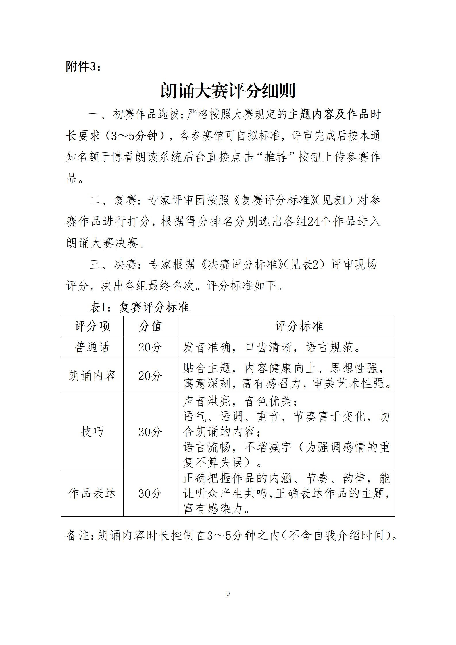
邀请专家评审团对各组作品进行打分,取平均分为选手的 复赛得分。(复赛评分标准见附件3)
按以上2项的综合得分(网络投票占比5%,专家评审占比 95%)取各组前80名获得相应奖项,前24名参加现场决赛(每 所单位不超2支队伍进入决赛),25-80名为优秀奖。
(三)决赛
1.比赛时间:11月上中旬(决赛时间另行通知)
2.比赛地点:南宁师范大学明秀校区
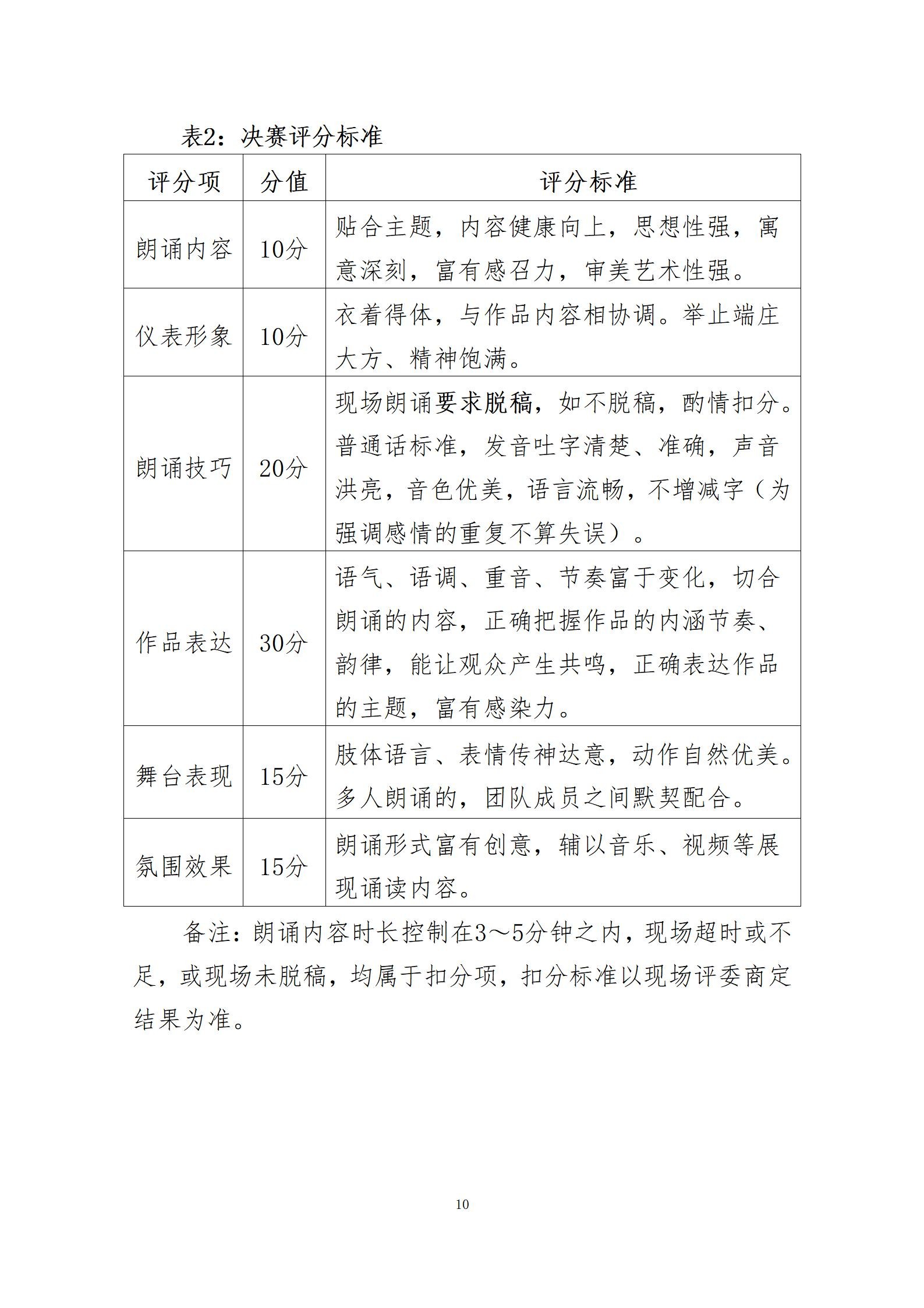
3.评审方法:现场评分,采用百分制,取三位评委的平均 分为作品最后得分。
4.其他要求:赛事中途不得更换作品,初赛作品与决赛作 品保持一致。如入选决赛选手因个人原因弃赛,则由组委会根 据复赛排名情况安排替补选手参赛。
九、奖项设置
(一)个人奖项(各组别)
特等奖:2名   1000 元助学金+证书
一等奖:4名   600 元助学金+证书
二等奖:8名   300 元助学金+证书
三等奖:10名   200元助学金+证书
优秀奖:56名证书(根据复赛综合成绩产生)
(二)团体奖项
1.优秀组织奖(单位)
激励在活动实施过程中,在组织策划、宣传发动方面表现 突出的优秀组织单位若干名(分别按本科院校组、高职高专院 校组两个组别进行组织奖的评选,以每一组别实际有效参赛单 位的前20%计算奖项)。获奖单位将获得由广西高等教育学会 图书馆专业委员会颁发的“优秀组织奖”获奖奖牌。
评选标准如下:
(1)组织情况:参评优秀组织奖的单位组织人数需达到100 人及以上。以初赛期间博看朗读系统后台统计的各参赛馆参与 报名人数为评估依据(权重70%)。
(2)作品质量:以各参赛馆选送复赛作品累计评分的平均 分为评估依据(权重30%)。
2.优秀组织奖(个人)
各组获得优秀组织奖的领队,也将获得由广西高等教育学 会图书馆专业委员会颁发的“优秀组织奖”获奖证书。
3.指导老师奖
特等奖, 一、二、三等奖参赛选手的指导老师(每个作品 限 一名指导老师)。
十、宣传及其他事项
1.全区高校有序组织大学生积极参与比赛,提高比赛参与 度,扩大活动覆盖面。本次活动宣传展架模板、线上活动宣传 界面模板等宣传素材等将由主办方统一设计。活动期间,各高 校要依托阵地优势,积极开展有关氛围布置和广泛宣传,将相 关模板等统一摆放于线下场馆和线上平台。
2.各高校须对参加初赛作品的意识形态进行审核把关,对 推荐进入复赛作品需出具意识形态书面审核意见。
3.参赛作品的知识产权归原创者所有,活动组织方享有作 品的永久使用权,拥有对所有参赛作品进行展示、报道和宣传 的权利。
4.本活动最终解释权归主办方所有。
 
附件:
1.朗诵大赛报名表
2.复赛作品推荐表
3.朗诵大赛评分细则
 
广西高等教育学会图书馆专业委员会
2025年9月10日